LIVE NEWS
  • Visionary NPR leader Kevin Klose has died : NPR
  • UN experts urge member states to suspend Israel arms transfers | United Nations News
  • Israeli start-up makes world’s first lab-grown chocolate bar
  • Space Force Urges Industry to Invest in Satellite Production
  • Breath carries clues to gut health
  • Why has Italy’s Giorgia Meloni suspended a defence pact with Israel? | US-Israel war on Iran News
  • Enjin Price Prediction: ENJ Pumping, But Why?
  • Sweden Blames Pro-Russian Group for Cyberattack Last Year on Its Energy Infrastructure
Prime Reports
  • Home
  • Popular Now
  • Crypto
  • Cybersecurity
  • Economy
  • Geopolitics
  • Global Markets
  • Politics
  • See More
    • Artificial Intelligence
    • Climate Risks
    • Defense
    • Healthcare Innovation
    • Science
    • Technology
    • World
Prime Reports
  • Home
  • Popular Now
  • Crypto
  • Cybersecurity
  • Economy
  • Geopolitics
  • Global Markets
  • Politics
  • Artificial Intelligence
  • Climate Risks
  • Defense
  • Healthcare Innovation
  • Science
  • Technology
  • World
Home»World»Aligning climate change mitigation strategies with policy objectives beyond cost savings
World

Aligning climate change mitigation strategies with policy objectives beyond cost savings

primereportsBy primereportsApril 15, 2026No Comments1 Min Read
Share Facebook Twitter Pinterest LinkedIn Tumblr Reddit Telegram Email
Aligning climate change mitigation strategies with policy objectives beyond cost savings
Share
Facebook Twitter LinkedIn Pinterest Email


Publisher’s note Springer Nature remains neutral with regard to jurisdictional claims in published maps and institutional affiliations.

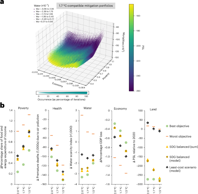
This is a summary of: Van de Ven, D.-J. et al. From least-cost to SDG-optimal sectoral allocation of Paris Agreement-compatible mitigation efforts. Nat. Clim. Change https://doi.org/10.1038/s41558-026-02602-3 (2026).

Share. Facebook Twitter Pinterest LinkedIn Tumblr Email
Previous ArticleEric Swalwell facing new sexual assault allegations after resignation from Congress
Next Article Google DeepMind Releases Gemini Robotics-ER 1.6: Bringing Enhanced Embodied Reasoning and Instrument Reading to Physical AI
primereports
  • Website

Related Posts

World

Why has Italy’s Giorgia Meloni suspended a defence pact with Israel? | US-Israel war on Iran News

April 15, 2026
World

Magyar ‘is going to do good job’, Trump says as he distances himself from Orbán – Europe live | Europe

April 15, 2026
World

Interstellar A&E: The Scottish doctor of space medicine

April 15, 2026
Add A Comment
Leave A Reply Cancel Reply

Top Posts

Global Resources Outlook 2024 | UNEP

December 6, 20258 Views

The D Brief: DHS shutdown likely; US troops leave al-Tanf; CNO’s plea to industry; Crowded robot-boat market; And a bit more.

February 14, 20264 Views

German Chancellor Merz faces difficult mission to Israel – DW – 12/06/2025

December 6, 20254 Views
Stay In Touch
  • Facebook
  • YouTube
  • TikTok
  • WhatsApp
  • Twitter
  • Instagram
Latest Reviews

Subscribe to Updates

Get the latest tech news from FooBar about tech, design and biz.

PrimeReports.org
Independent global news, analysis & insights.

PrimeReports.org brings you in-depth coverage of geopolitics, markets, technology and risk – with context that helps you understand what really matters.

Editorially independent · Opinions are those of the authors and not investment advice.
Facebook X (Twitter) LinkedIn YouTube
Key Sections
  • World
  • Geopolitics
  • Popular Now
  • Artificial Intelligence
  • Cybersecurity
  • Crypto
All Categories
  • Artificial Intelligence
  • Climate Risks
  • Crypto
  • Cybersecurity
  • Defense
  • Economy
  • Geopolitics
  • Global Markets
  • Healthcare Innovation
  • Politics
  • Popular Now
  • Science
  • Technology
  • World
  • About Us
  • Contact Us
  • Privacy Policy
  • Terms & Conditions
  • Disclaimer
  • Cookie Policy
  • DMCA / Copyright Notice
  • Editorial Policy

Sign up for Prime Reports Briefing – essential stories and analysis in your inbox.

By subscribing you agree to our Privacy Policy. You can opt out anytime.
Latest Stories
  • Visionary NPR leader Kevin Klose has died : NPR
  • UN experts urge member states to suspend Israel arms transfers | United Nations News
  • Israeli start-up makes world’s first lab-grown chocolate bar
© 2026 PrimeReports.org. All rights reserved.
Privacy Terms Contact

Type above and press Enter to search. Press Esc to cancel.